|
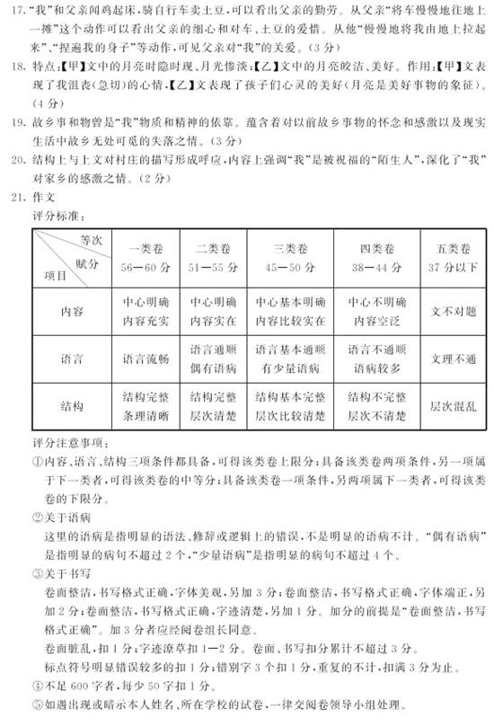
阅读下面一篇文章,完成15-20题。 骑自行车翻山越河 15.围绕以前骑自行车,作者主要写了哪几件事?(3分) 16.第②段对“青蛙蚱蜢”和“狗”的描写用了哪两种修辞手法?这些描写有什么作用?(4分) 17.结合第③段内容简,简要分析“父亲”的形象。(3分) 18.【甲】【乙】两个片段都写了月亮,请分别说一说月亮的特点,以及这样写的用意。(4分) 19.结合文章内容,说一说你对第⑥段中画线句的理解。(3分) 20.文章结尾写妻子老家有个“枫杨掩映的村庄”就足“我”当年决心下堤修车的村子,这样写有什么作用?(2分) 第三部分(60分) 21.作文。(60分) ![]()
|





