新手机版
| [
加入收藏
]
首页
唐诗三百首
宋词精选
古诗三百首
元曲鉴赏
诗词名句
古诗考题
古诗名文
古诗配图
文章阅读
名人名言
当前位置:
首页
>
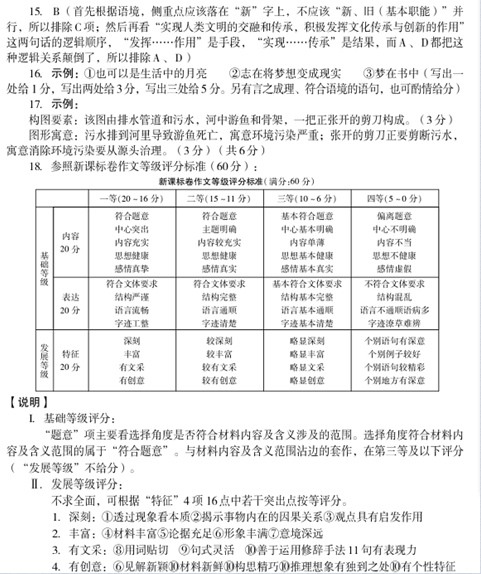
学习资料
>
高中语文试题
>
湖北省孝感市2016届高三上学期第一次统一考试语文试题及答案解析(7)
来源:
海博学习网
www.tradetolearn.com 发布时间:2015-11-28 12:48
参考答案第二页
共8页:
上一页
1
2
3
4
5
6
7
8
下一页
------分隔线----------------------------
上一篇:
河北省正定中学2015-2016学年高二期中考试语文试题及答案解析
下一篇:
2015年湖南省普通高中学业水平考试语文试题及答案解析
栏目列表
阅读理解
高中作文
高中语文试题
初中语文试题
初中阅读
初中作文
悦读文章
好句子
作文素材
文化常识
图文转换
推荐内容
东莞市2023届高三第二次模拟考试
浙江省名校新高考研究联盟202
邯郸市2023届高三三模语文试题及
威海市2023届高三三模语文考试试
青岛市2023届高三三模语文试题及
襄阳四中2023届高三下学期5月适
古诗文图片鉴赏
古诗配图赏析-李白《静夜思》