|
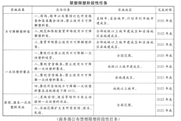
2021全国卷高考压轴卷语文试题 一、现代文阅读(36分) (一)论述类文本阅读(本题共 3 小题,9分) 阅读下面的文字 完成 1~3 题。 诗是言志的,是显意识的,像杜甫《咏怀五百字》的“穷年忧黎元,叹息肠内热”,那份深厚博大的感情令人读起来心里一阵发热,那是诗的好处。但词更微妙,它常常在表面所说的情事以外给读者很丰富的联想。所以王国维说:“词之为体,要眇宜修,能言诗之所不能言,而不能尽言诗之所能言。” 词之所以形成这种微妙的作用,是由于它有两个特点。第一个特点是它的“双性人格”,这是从《花间集》就开始了的。花间词用女性形象和女性语言来描写女子的感情,但其作者都是男性。如温庭筠的“懒起画蛾眉,弄妆梳洗迟”本是写一个女子起床梳妆、画眉、簪花、照镜、穿衣,张惠言却说它有“离骚初服”之意,因为屈原也曾以女子自比说,“众女嫉余之蛾眉兮,谣诼谓余以善淫”。而且,当男子求取科第仕宦而不得的时候,其感情与女子那种“弃妇”的悲哀也有暗合之处。词的另一个特点,是“双重的语境”。早期文人词产生于西蜀与南唐,相对于五代乱世的中原而言,西蜀与南唐的小环境是安乐的,是可以听歌看舞的;但从大环境来看,北方对他们这些小国有强大的威胁,其前途很不乐观。冯延巳《蝶恋花》的“日日花前常病酒,不辞镜里朱颜瘦”,饶宗颐先生说是“鞠躬尽瘁,具见开济老臣怀抱”。南唐是一个必亡的国家,作为宰相的冯延巳,内心有沉重的负担,朝廷中又有主战主和的纷争,他有许多抑郁和痛苦是无法对别人说的,而这些无法说清的东西居然就在写美女和爱情的词里无心地流露出来了,这正是词微妙的作用。 词的这种作用又是从何而来呢?有的时候,它来自“语码”的作用。所谓“语码”,是在传统文化背景中形成的语言的符码,是具有相同文化背景的作者与读者之间沟通的媒介。如“蛾眉”这个词,常常使人联想到屈原的“众女嫉余之蛾眉”。有的时候,它来自“显微结构”的作用。南唐中主李璟的诗句“菡萏香消翠叶残”如果改成“荷花凋零荷叶残”行不行?从表面看起来好像没什么区别。但后者的“荷花”“荷叶”完全是写实的,不给人以言外的联想;而前者就不同了。“菡萏”出于《尔雅》,它是古雅的,与现实之间有一个美感的距离;“翠叶”的“翠”不仅仅是颜色,还使人联想到翡翠、珠翠等贵重的东西。“菡萏”的古雅、“翠叶”的贵重、“香”的芬芳,所有的名词都指向一种本质的高贵美好,但连接它们的动词是什么?是“消”和“残”,那是一种无情的摧毁。所以这一句让王国维联想到了《离骚》的“众芳芜秽”和“美人迟暮”。 正是由于词这种体裁具有引人产生联想的微妙作用,所以在那些具有中国儒家传统文化阅读背景的读者之中也产生了一种期待视野,他们总是渴望从中读出属于男性的对建功立业的感慨,而不仅仅是对美色和爱情的描写。这就需要善于仔细体会词中有没有那种“语码”和“显微结构” 的作用了。 (摘编自叶嘉莹《阅读视野与诗词评赏》) 1.下列关于原文内容的理解和分析,正确的一项是( )(3 分) A.词的微妙之处在于其往往能带给读者丰富的联想,而诗是显意识的,缺少这样的微妙。 B.温庭筠在“懒起画蛾眉,弄妆梳洗迟"中借女子梳妆之事表现了仕宦不得的悲哀。 C.“荷花”“荷叶”等写实的意象缺乏与现实的美感距离,无法给人以言外的联想。 D.在诗歌赏析过程中,我们可以将词语作放大式的处理,从文字背后发掘出隐含的信息。 2.下列对原文论证的相关分析,不正确的一项是( )(3 分) A.文章开篇提出论点,然后从词的表现特点和语言功能两方面进行分析,思路清晰。 B.文章基于对诗、词的对比分析指出词“要眇宜修"的特点,又探究了其形成过程。 C.文章对于典型诗句进行了具体分析,又引述他人的相关解读,使论述更具说服力。 D.文章在传统诗词赏读中,引入“语码”“显微结构"等专业术语,增强了理论性。 3.根据原文内容,下列说法不正确的一项是( )(3 分) A.冯延巳写饮酒的词作也饱含家国之愁,可见词并非不能言志,只是表现得并不显豁。 B.如果没有相同的文化背景,作者与读者之间就难以借助“语码”实现有效沟通。 C.柳永的词句“今宵酒醒何处?杨柳岸晓风残月”意蕴丰富体现了“双性人格”。 D.评赏诗词的阅读视野,应由读者期待等个人视野与创作环境等历史视野结合而成。 (二)实用类文本阅读(本题共3小题,12分) 阅读下面的文字,完成4~6题。 材料一: 2020年7月10日,国家发改委、生态环境部等9部门联合印发《关于扎实推进塑料污染治理工作的通知》,提出自2021年1月1日起,在直辖市、省会城市、计划单列市城市建成区的商场、超市等场所,餐饮打包外卖服务以及各类展会活动中,禁止使用不可降解塑料购物袋……由“限塑令”升级为“禁塑令”,这次通知有几个显著亮点: 一是突出系统性。2008年“限塑令”主要针对流通使用环节,对塑料袋明码标价,鼓励消费者自带包装袋。而这次《通知》提出“明年起全国禁止生产销售一次性塑料棉签、一次性发泡塑料餐具”,不仅聚焦于使用环节,也关注到了塑料制品生产、流通、使用、回收、处置全过程和各环节,体现出全生命周期管理的系统性和整体性,有利于建立形成治理塑料污染的长效机制。 二是强调有序性。塑料制品具有方便实用的特点,在一些特定场景下具有不可替代性。这次“禁塑令”,没有不顾实际情况搞“一刀切”,而是充分考虑到了大家的实际生活需要,比如考虑到生鲜、熟食特点,“暂不禁止连卷袋、保鲜袋和垃圾袋”;虽然禁止一次性塑料吸管,“但是牛奶、饮料等食品外包装自带的吸管暂不禁止” ……多个“留白”,增加了政策实用性,有利于“禁塑令”推进落实。 三是更有针对性。这次的“禁塑令”不仅在零售业、餐饮业方面持续发力,而且扩大到“餐饮打包外卖服务以及各类展会活动”,有的放矢。随着经济形态变化,电商、快递、外卖等新兴领域已成为塑料制品使用重灾区,但监管却没有形成覆盖。相对来说,线下餐饮模式好改进,电商、快递等线上模式,仍需要时间探索新模式。 (《新版“禁塑令”值得期待》,《南方日报》) 材料二: ![]() 材料三: “自2021年1月1日起,我超市所售购物袋均为可降解购物袋,大号袋1.2元一个,小号袋6角一个,如有需要请在收银处购买。”1月5日,记者来到北京市西城区安德路美廉美超市,广播正滚动播放有关提示信息。超市收银台和自助扫码结账区均放有可降解塑料袋,并标明价格。在结账的30余名顾客中,大部分使用自带无纺布购物袋。 记者在采访中了解到,替代产品的成本和使用体验已成为企业选用的重要考量因素。以吸管为例,普通塑料吸管原材料价格约为每吨8000元,聚乳酸吸管原材料每吨近4万元,纸质吸管原材料每吨约2.2万元。 “现阶段,可降解塑料的成本会更高一些,但仍在可接受范围内。”清华大学环境学院教授刘建国表示,随着可降解塑料产品产能扩大和技术水平提升,未来在形成规模化生产后,生产成本将有所下降。 刘建国表示,塑料污染治理涉及方方面面,可降解塑料袋的回收和处置都要有相应的配套系统,需要一定适应时间。因此,先抓好重点品类、重点场所,形成一定经验再进行逐步推广,才能有序推进塑料污染治理。 (《“禁塑令”落地,你准备好了吗?》,《经济日报》) 材料四: “禁塑”的话题已经谈了多年,各地的“禁塑令”也先后发布,但时至今日也未彻底地“令行禁止”。原因何在?一是塑料袋给予人们生活的便利性;二是每家每户每人都需要,少有不用塑料袋的人;三是工农业生产中塑料制品不可或缺,使用量也非常可观;四是网购快递业的异军突起,加速了塑料袋用量的指数化增长。 在进一步对购物者加强宣传教育,倡导、建议购物者自带布袋、纸质袋的同时,相关执法部门还应随机进行监督检查各地、各商场等对“禁塑令”的执行情况,督促其积极落实和严格执行“禁塑令”。对一些仍然继续使用塑料袋的顾客、商家,进行必要的教育、劝导;对拒不执行“禁塑令”者,应依据《关于进一步加强塑料污染治理的意见》和《关于扎实推进塑料污染治理工作的通知》的相关条款,给予相应的处罚,以确保“禁塑令”的有效执行,维护“禁塑令”应有的法律威严。环保,人人有责;“禁塑”,从我做起。让我们共同为保护生态环境、地球家园作出我们每个人应有的“减塑”贡献吧! (《“禁塑令”需要严执行》,中国甘肃网) 4.下列对材料内容分析正确的一项是( )(3分) A.2021年1月1日起,由国家发改委等9部委联合推进禁塑令在全国范围内落地实行。 B.今年的“禁塑令”涉及到塑料制品生产、流通、使用、回收、处置全过程和各环节。 C.企业选用替代产品首要的考量因素是成本,因为目前一些替代产品原材料价格偏高。 D.2020年底,不可降解一次性塑料吸管在全国范围内禁用,它将从人们的生活中消失。 5.下列对材料内容分析理解不正确的一项是( )(3分) A.餐饮食堂禁止使用不可降解一次性塑料餐具的要求将按照地区行政级别自上而下执行。 B.较之往年的“限塑令”,“禁塑令”虽然严苛,但对新兴领域的监管还没有形成覆盖。 C.塑料制品方便实用,而且在一些特定场景下具有不可替代性,禁塑决不可“一刀切”。 D.专家表示,塑料污染治理的有序推进需要循序渐进,重点突出,积累经验,逐步推广。 6.请结合材料内容,简要概括如何全面高效推进“禁塑令”的实施。(6分) 答: (三)文学类文本阅读(本题共3小题,15分) 阅读下面的文字,完成7~9题。 主角 陈彦 终于,由宁州剧团青年演员汇报演出的《白蛇传》,要在北山登台亮相了。 这次登台前,古存孝、周存仁、裘存义三个老师,偷偷叫上易青娥,还专门到舞台上祭拜了一回呢。他们买了香表,还弄了四样糕点,跪在一个老爷像前,磕头烧香地禀告了再三。 正式演出头一晚上,他们还看了另一个团的《白蛇传》,演白娘子的,技巧不过关,在《盗草》那折戏中,先是宝剑连连失手,后做“倒挂金钟”,用嘴衔取灵芝草时,立脚不稳,又一个趔趄,掉到了“岩下”。让观众拍了多次倒掌。尽管坐在易青娥身旁的惠芳龄一再说,看了他们的《白蛇传》,咱们就更有把握了。可易青娥心里还是七上八下的。尤其是苟存忠老师不在了,她感到哪里都不踏实。 演出第一天晚上,只有半池子观众。朱团长还一再到后台解释说,会演时间长了,观众都看疲了。朱团长说:“咱们不怕,稳扎稳打朝下演就是了,出水才看两腿泥哩。”古存孝老师也说:“咱宁州不拔会演的头筹,我古存孝就不再回去混饭吃了。不过,也不敢轻敌,我送大家八个字:“既要胆大心细,又要淡然提气。”有那好事的说:“古导,这好像是十二个字。”古存孝骂道:“光会给老师挑刺。” 这天晚上的演出,还真给成了。用朱团长的话说:“今晚的演出,就跟最好的缎子被面一样,没掉一根纱,没脱一丝线,是真真正正的无瑕疵演出。” 从第一场起,掌声几乎就没断。有人统计说,整场演出,观众一共给了一百三十二次掌声。 易青娥没有想到,她一出场,就迎来了碰头彩。这是最提振演员信心的鼓掌。惠芳龄赞美她说:你今晚妆是化得最漂亮的。就连周玉枝也来给她帮忙提眉、包头丫。这就是剧团,看着平常为角色你争我斗的,可一旦到了重大演出,就到处都能看到“一股绳”的相向紧搓场面。所有武打戏都配合得十分默契。就连《盗草》中那些难度最大的高台技巧,她与十几个守护“神鸟”的搏斗、拼杀,都没有出现任何闪失与纰漏。她始终记着苟师父的那些话: “主角,演一大本戏,其实就是看你的控制力。哪儿轻缓、哪儿爆发,都要张弛有度,不可平均受力。稳扎稳打,是一个主角最重要的基本功。自打你出场开始,你就要有大将风范。这个大将,不是表面的,而是内心的。虽然你易青娥只有十八岁,但必须有十分成熟的心力、心性,你才可能是最好的主角。” 因此,面对一次次高难度动作的挑战,易青娥都真正体现出了艺高人胆大。几板大的唱腔,尤其是在打斗后的抒情唱段,她都处理得气韵贯通,收放自如。《断桥》里的那段核心唱,甚至引发了二十几次掌声,几乎是一句一个好,有时是一句几个好。可惜的是,观众太热情,鼓掌不当,把她觉得最低回、最能表现换气技巧的几个细腻处理,全然淹没了。 在送苟老师回宁州安葬时,易青娥还去看了胡彩香老师。胡老师正担心着她在地区的演出呢。把娃哄睡着后,胡老师就给她又指导了几处唱,说关键是把情融进去,咋唱都是好听的。胡老师还说:“有些人嗓子条件不好,唱不好,有情可原。有些人嗓子好,唱出来也不好听,为啥?就是只图唱高、唱厚、唱宽,把拖腔愣朝长地拖呢,而忘了情,忘了当时唱那板戏是为了啥。唱戏唱戏,关键是要入情,入戏。只有入了情,入了戏,唱出来那才叫戏呢。” 易青娥对武打场面,反倒是有把握的,因为平常练得多。而对唱腔部分,心里还总是有些胆怯。但这天晚上,她突然感到,几乎所有唱,都有点像苟老师和胡老师说的那样,是被她“拿捏住”了。 演出终于结束了。 紧接着,就有好多人都拥上台来了。大家拉着她的手,不仅赞不绝口,而且问长问短,她是一个字都回答不上来。后来她才听说,那里边有领导,还有从省上请来的好几个大名角儿、大导演,他们都是来当评委的。 她听里边有一个老师大声喊叫说: “这个易青娥,在整个秦腔界的青年演员里,都属挑梢子的。没想到人才出在县剧团了,难得,难得呀!这可算是秦腔界的一件大幸事了!” 让易青娥没想到,也让整个宁州剧团没想到的是,这个戏,在全区会演拿了“头名状元”后,地区领导竟然不让走,又让扎住在北山演出了一个多月。 看戏,本来好像是上年岁人的事,结果,宁州剧团在那里创造了奇迹:竟然把大量年轻观众吸引进了剧场。 (节选自陈彦“茅盾文学奖”获奖作品《主角》,有删改) 【注】汇报演出:简称“汇演”,即各单位的文艺节目集中起来,单独或同台演出。具有汇报、互相学习、交流经验的作用。 7.下列对小说相关内容和艺术特色的分析鉴赏,不正确的一项是( )(3分) A.小说写别的剧团演出《盗草》演员有失误和观众拍倒掌等情节说明这折戏演出难度较高,容易出现一些技术失误,这为后文易青娥演出这折戏时所做的努力作较好的铺垫。 B.朱团长的话很能体现人物的个性特征,特别是他用缎子被面的平滑、柔软、漂亮比喻演出的成功,用没有掉一根纱、脱一丝线来比喻这次演出没有任何瑕疵很有生活气息。 C.古导的“淡然提气”、苟老师的“成熟的心力、心性”、胡老师的“人情、人戏”集中体现了戏曲表演需要关注的重要内容,即演员要淡定自信、把自己当做是剧中的人物。 D.“演出终于结束了”的“终于”表现出宁州剧团在这次汇演中《白蛇传》演出结束取得好成绩后大家松一口气的状态,照应了开篇的“终于”,表现剧团对演出成功的自豪。 8.作为宁州剧团青年演员汇演节目《白蛇传》的主角易青娥,在整个汇演过程中有什么明显的心理变化?请结合小说简要概括和分析。(6分) 9.宁州剧团青年演员汇报演出的《白蛇传》成功的根源是什么?请结合小说说说你的理解。(6分)
|





