中国古诗词
导航

湖北省沙市中学2019届高三第三次(11月)考试语文试题及参考答案

时间:2018-11-20
湖北省沙市中学2019届高三第三次(11月)考试语文试题
一、现代文阅读(36 分)
(一)论述类文本阅读(本题共 3 小题,9 分)
阅读下面的文字,完成下列小题。
①经筵于春秋两季气候温和之时举行,每月三次。经筵举行的时间一般在早朝之后,皇帝在大汉将军20 人的保卫下首先驾到。在这文质彬彬的场合中,大汉将军也免除甲胄而穿上袍服,但仍携带金瓜等必不可少的武器。皇帝在文华殿面南坐定,传谕百官进入,行礼如仪。至此,鸿胪寺官员将书案一张摆在御座之前,专供圣鉴;另一张摆设在数步之外,为讲官所用。参加听讲的官员鱼贯而入,分列书案左右。
②经筵和其他所有的仪式一样,必有其目视耳听的对称均衡。先一日用楷书恭缮的讲义此时已经陈列于案几之上。在赞礼官呼唱之下,两员身穿红袍的讲官和两员身穿蓝袍的展书官出列。他们都是翰林院中的优秀人员。讲官面对皇帝,展书官在书案两侧东西对立。接着是讲官叩头,叩头毕,左边的展书官膝行接近书案,打开御用书本讲义,用铜尺压平。此时左边的讲书官也已经趋前,站在中央的位置上,开始演讲。讲完后,书本盖覆如前,讲官及展书官退列原位,以便右边的同僚履行任务。左边讲官所讲授的是“四书”,右边讲官所讲授的则为历史。
③此种节目,历时大半天。只有讲官可以口讲指划,其他人员都要凝神静听,即使皇帝亦不能例外。如果当今天子偶然失去了庄重的仪态,把一条腿放在另一条腿之上,讲官就会停止讲授而朗诵:“为人君者,可不敬哉?”这样的责难不断重复,决无宽贷,一直到这个为人君者突然发现自己的不当而加以改正,恢复端坐的形态为止。
④这种繁文缛节乃是当时国家中一种重要制度。经筵的着眼点在发挥经传的精义,指出历史的鉴戒,但仍然经常归结到现实,以期古为今用。称职的讲官务必完成这一任务,如果只据章句敷衍塞责或以佞辞逢迎恭维,无疑均属失职,过去好几个讲官就曾因此而被罢免。
⑤在正面阐述圣贤之道的时候,讲官可用极委婉的言辞,在不妨碍尊严的条件下对皇帝作必要的规劝。皇帝在经筵上可以提出问题,甚至说明他不同的观点,但是责问或指斥讲官,则属于失礼。即使讲官准备不充分,讲辞前言不对后语,皇帝感到不快,也不能当场流露,而只能在事后间接提出。执行任务时讲官所受的优礼乃是长期历史的产物;即使正德皇帝,那位大有离经叛道意味的人君,也没有废止这种优礼。这位不平常的皇帝,他对讲官接二连三地影射批评自己,另有报复的妙法,即“一脚踢到楼上”——这些尽忠的讲官经常被升迁;其所任新职,则十有八九又在边区远省。
(摘编自三联书店《万历十五年》,有删改)
1. 下列关于原文内容的理解和分析,不正确的一项是
A. 两个讲官的讲授内容是不一样的,其他全部人员只能凝神静听,即使贵为天子也不能例外。
B. 称职的讲官必须要从历史中发掘鉴戒,但仍需经常归结到现实,从而达到古为今用的目的。
C. 经筵讲官和展书官都出身翰林院,并且是其中佼佼者,开讲前身穿不同服饰分列书案两侧。
D. 一般早朝后,皇帝要在二十个大汉将军保卫下首先到达举行经筵的文华殿,面向南方坐好。
2. 下列对原文论证的相关分析,不正确的一项是
A. 讲官发现皇帝仪态不端,可加以责难,作者以此论证这种繁文缛节已成当时一种制度。
B. 文章最后,论述了经筵在一定程度上束缚了皇权,因而不可避免地会与皇帝产生矛盾。
C. 文章论述经筵在明代政治中的重要性,从摆放书案到讲官开口讲授,都说明了这一点。
D. 经筵的严格程序,是明朝万历年间朝廷各种仪式讲求目视耳听对称均衡的一种例证。
3. 根据原文内容,下列说法不正确的一项是
A. 讲官在正面阐述圣贤之道的时候,可用委婉的方式对皇帝进行不妨碍尊严的规劝。
B. 正德皇帝把尽忠的讲官升迁至边远地方,实则对这些批评自己的讲官的一种报复。
C. 讲官如果不能发挥经传精义,敷衍塞责,逢迎恭维,则被视为失职,就会被罢免。
D. 讲官准备不充分,皇帝也不能当场指斥,讲官所受的这种优礼是长期历史的产物。
【答案】1. C 2. B 3. C
【解析】
【1题详解】
此题考核筛选文中的信息能力,答题时要仔细对读选项和原文,重点注意选项的表述和文中内容的整合或转述的差别。题中C项,“讲官和展书官开讲前身穿不同服饰分列书案两侧”错误,原文“在赞礼官呼唱之下,两员身穿红袍的讲官和两员身穿蓝袍的展书官出列。他们都是翰林院中的优秀人员。讲官面对皇帝,展书官在书案两侧东西对立”。故选C。
【2题详解】
此题考核分析论点、论据和论证方法的能力。答题时注意分析文章的思路,中心论点和分论点的关系,论点和论据之间的关系,论证方法的类型,重点考核为论点是否正确,论据证明的是什么观点和论证的方法。题中B项,“因而不可避免地会与皇帝产生矛盾”强加因果,“经筵在一定程度上束缚了皇权”“与皇帝产生矛盾”没有因果关系。故选B。
【3题详解】
此题考核归纳内容要点的能力,侧重根据文意进行推断。重点注意选项的表述和文中内容的整合或转述以及句子之间的关系的细微差别。题中C项,“就会被罢免”错误,原文“如果只据章句敷衍塞责或以佞辞逢迎恭维,无疑均属失职,过去好几个讲官就曾因此而被罢免”。故选C。
【点睛】归纳内容要点,概括中心意思重点集中在对文中的观点的正误进行考核,错误类型注意有无中生有,张冠李戴、曲解文意、偷换概念、混淆范围、强拉因果等。考核的方式是改变句子含义从而出现选项的观点和文中的观点不一致,文中他人的观点和作者的观点混淆,对文中的观点概括错误等方式。
(三)文学类文本阅读(本题共 3 小题,15 分)
阅读下面的文字,完成下列小题。
索画
柳喜和
犟黄老退休了,在风情小镇上买了房,便常住在此。犟黄老姓黄,但因脾气犟,人们背后常称他犟牛黄,当他面则称他犟黄老。犟黄老是当代著名书画家,画作盈尺便价格数万。
犟黄老落户风情小镇的消息,像风一样,没几天就传开了,不少人都想结识犟黄老,以便索得他的画作。最早登门索画的,是小镇上唯一一家经营书画商店的老板的儿子小屠。那日,小屠来到犟黄老家,说明来意。犟黄老问:“索画何用?”小屠思索了片刻,就避重就轻地说:“我们单位的领导崇拜您,特别喜欢您的画儿,就派我来求一幅。”犟黄老问:“你们领导是管什么的?” 小屠说:“我们领导权力可大了,譬如住宅楼的水电气暖,我们领导都管。”犟黄老冷冷道:“你让你们领导把我的水电气暖都停了,把我困在屋里以后,你们再来取画!”
小屠回家把索画的过程告诉了老屠,并强调说,局里最近要提拔一批科长,咱家又无长物,商店里卖的字画都是一些粗俗之作,我们领导根本就看不上眼。老屠很拿儿子的事当回事儿,就装上鼓鼓一提包钱来找犟黄老。犟黄老见老屠,依然是那句话:“索画何用?”老屠不假思索言道:“我是搞书画经营的,想买您的画,或销售,或作为镇店之物悬于店中。”犟黄老不屑一顾,说:“我不卖画,买我的画请到拍卖行去拍。”
老屠回到家,不仅带回了那鼓鼓一提包钱,还带回鼓鼓一肚子气。老屠和小屠大骂犟牛黄不识好歹,不进油盐!
某日,犟黄老家来了一个村妇,她衣衫破旧,也来索画。
犟黄老和村妇见面,还是那句开场白:“索画何用?”村妇说:“我是个农民,又是一个寡妇,儿子大学毕业,在市里找了一个媳妇。媳妇家有房有车,我什么也做不了,眼看儿媳妇要娶回家了,可我这当婆婆的连个见面礼也拿不出来。听说儿媳妇家一家子都是文化人,我想一准儿喜欢个书呀画呀的,今天我就舍下这张脸,求您给我画一张画。我要啥没啥,等秋完了,地里的庄稼收成了,我再来感谢您!” 犟黄老听后有几分感动,便吩咐保姆把村妇领入会客室,看座,上茶,唠家常。也就是三五杯茶的工夫,村妇被保姆引入犟黄老的画室。村妇至画案前,见犟黄老正往一幅四尺斗方水墨画上加印。这幅画是犟黄老最擅长的水墨画,洁白的宣纸上仅有一支火苗跳跃的老式油灯和一只双须舒张的静伏蟋蟀。油灯用小写意笔法,显得古香古色;蟋蟀用工笔画法,描得惟妙惟肖。油灯的火苗随风摇曳,静伏的蟋蟀呼之欲出。犟黄老在画的空白处还现配了四句诗:窗外秋风朔,屋内暖如春。人忙天时短,夜已五更深。整幅画面皆为墨色,浓淡相宜,只有油灯的火苗为下润上枯的一笔朱红。这幅画可谓犟黄老触景生情之作,虽是一挥而就,但格调高雅,意境深远。村妇见这幅画如此简单,神色有些黯然地说:“怎么连一朵花儿也没有?” 保姆看了一眼犟黄老,对村妇解释说:“这幅画的意境是夜深人静了,别人都熟睡了,只有母亲还在灯下操劳,教育人不要忘本,别忘感恩!” 村妇卷起画作,临出门时说了一句:“画一幅大红牡丹花儿多好,多热闹。” 犟黄老听后心中一沉。
半年后,犟黄老接到一个电话,说是要和他核实一幅画的真伪和这幅画的价格。犟黄老问是一幅什么样的画,打电话的人描述了画面的构图,念了画幅上配的四句诗,这让犟黄老想起了村妇索画的事情。犟黄老说:“有情物落于无情之水,真是无可奈何花落去,花落去……”
(有删改)
4. 下列对小说相关内容和艺术特色的分析鉴赏,不正确的一项是
A. 小说多次写犟黄老问索画者“索画何用”,刻画了主人公为人正直的性格特点,为突出小说的主题做了很好的铺垫。
B. 小屠因领导崇拜犟黄老又喜欢犟黄老的画而来向犟黄老索画,老屠是为儿子能获得领导提拔而来向犟黄老索画,但都遭到了犟黄老的拒绝。
C. 小说描述的犟黄老为村妇画水墨画的情节,不仅表现了犟黄老高超绝妙的绘画技艺,也突出了犟黄老体谅贫弱者、富有人情味的形象。
D. “画一幅大红牡丹花儿多好,多热闹”,村妇的这句话让犟黄老“心中一沉”,这为下文写画作被卖掉埋下了伏笔。
5. 小说以“索画”为题,有什么好处?请简要说明。
6. 小说以犟黄老在电话中的感慨结尾,这样处理有何用意?请结合作品进行分析。
【答案】4. B 5. ①作为线索,贯穿全文,使情节更为集中;(或答“事件均围绕索画展开,使结构更为严谨”也可)②概括小说的主要情节,通过记叙小屠、老屠父子索画和村妇索画的故事情节,概括了小说的主要内容。③突出人物形象,写犟黄老对小屠、老屠父子索画和村妇索画的不同态度,使犟黄老这一人物形象更为丰满;④突出主题,通过写犟黄老对不同人索画的态度和索画的结局,使主题更为突出。
6. ①犟黄老因画作被卖感慨自己为村妇作画的教育人不要忘本,别忘感恩的一番心意付诸东流,为全文增添了感伤的氛围。②呼应前文情节,与上面村妇所要求的画一朵花的情节相呼应。③点明主题,点出这幅教育人不要忘本、不忘感恩的画才是真正的“花”。④ 引起读者的思考,留下了更多回味的空间。
【解析】
【4题详解】
此题考核对文学作品的思想内容与艺术特色的综合赏析能力。答题时要求明确具体的考核的要点,然后结合文章内容判断正误,题中B 项,“因领导崇拜犟黄老又喜欢犟黄老的画”错,从文章“小屠思索了片刻,就避重就轻地说”以及小屠对老屠所说的话来看,小屠索画的原因应该是“局里最近要提拔一批科长”,小屠想得到提拔。故选B。
【5题详解】
此题考核分析文章的标题的作用的能力。答题时一般先答出标题的含义,然后从情节的推进、结构的照应,人物的塑造和主旨的表达等角度分析。此题标题“索画”从结构看,作为线索,贯穿全文,使情节更为集中;从内容看,概括小说的主要情节,通过记叙小屠、老屠父子索画和村妇索画的故事情节,概括了小说的主要内容;从人物塑造看,突出人物形象,写犟黄老对小屠、老屠父子索画和村妇索画的不同态度,使犟黄老这一人物形象更为丰满;从主旨的角度看,突出主题,通过写犟黄老对不同人索画的态度和索画的结局,使主题更为突出。
【6题详解】
此题考核分析文章的结构能力,要求分析文章的结尾额作用,答题时一般先答出文章的内容,然后从结构,人物的塑造,主旨的表达以及通用的表达效果的角度进行分析,此题结尾从内容看,犟黄老因画作被卖感慨自己为村妇作画的教育人不要忘本,别忘感恩的一番心意付诸东流,为全文增添了感伤的氛围;从结构的角度看,呼应前文情节,与上面村妇所要求的画一朵花的情节相呼应;从主旨的角度看,点明主题,点出这幅教育人不要忘本、不忘感恩的画才是真正的“花”;从艺术效果的角度看,引起读者的思考,留下了更多回味的空间。
【点睛】分析文章的标题一般先答出含义,然后从文章的和情节、结构、人物(或物象)、主旨的关系的角度进行。情节主要分析文章的情节以什么为主,结构看文章的标题是否能串联文章的内容或是否是文章的线索,人物(或物象)看标题是否能暗示人物的命运或性格(物象)的特征,主旨上看是否能够暗示或点明主旨,有时还从制造悬念和吸引读者的角度进行分析,有时还要分析标题中艺术手法,如双关、反语等。
(三)实用类文本阅读(本题共 3 小题,12 分)
阅读下面的文字,完成下列小题。
材料一:
目前只有符合《非金融机构支付服务管理办法》规定的机构方可获得支付业务许可证,开展支付业务。但事实上现实中一些没有取得支付业务许可证的机构也在开展支付业务。无牌支付机构一旦出现问题,客户资金安全便存在很高的风险。而由于法律没有明确规定移动支付交易中各方的权利与义务及交易中滞留资金的安全管理、证据确认和责任承担等,更没有建立良好高效的纠纷解决机制,消费者的隐私权、财产权、举证权等权利无法得到有效保护。
作为我国金融业的一个新兴市场,到目前为止,全国尚没有统一的移动支付行业标准,而且移动支付涉及环节比较多,但多方参与者之间并未形成可持续、各方共赢的利益分配格局以及明晰的权责分担机制,造成业务拓展和竞争局限于低水平“跑马圈地”阶段。
(摘编自《移动支付的发展前景与风险监管》2017-05-18 社会科学研究 2017 年 3 期,有改动)
材料二:
近年来,从网上银行业务到手机支付都为人们的生活提供了巨大的便捷。但目前移动支付用户安全意识缺失,安全隐患大。由于网络金融监管的技术滞后,监管难的问题依旧存在,许多公共 WIFI 网络,会 遭到恶意破坏及入侵,用户一旦连入该网络,在使用过程中便会被盗取个人信息。而 APP 软件自由泛滥,许多用户设备在使用中,被植入或者诱导下载恶意软件、垃圾软件、木马程序等,也导致个人信息、银行卡账号密码被窃取,或者被恶意扣费。同时移动支付平台往往只追求支付的便捷性,从指纹支付、刷脸支付、扫码支付到免密码支付,大大降低了最重要的安全性,让不法分子有机可乘。
伴随着移动支付系统的开发和创新,为移动支付系上“安全带”,确保金融安全,共同打造可靠、安全的移动支付环境势在必行。
(摘编自中国网财经《建议加强移动支付安全监管促进金融健康发展》2018-03-07,有改动)
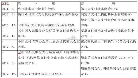
材料三:
第三方支付主要监管政策

监管政策对主流互联网金融企业的盈利能力必然会导致一定的冲击。例如,蚂蚁金服在 2017 年第四季度的税前利润环比大幅度下降,可能在一定程度上受到了监管政策的影响;微信支付在对接新业务方面非常谨慎,也是为了回避监管风险。不过,从长期看,严格的监管会促使行业资源进一步向头部集中,因为只有大企业能最有效率地应对和化解监管风险。
材料四:
支付行业严监管已成行业常态,行业合规要求不断升级。央行下发《中国人民银行办公厅关于开展支付安全风险专项排查工作的通知》后,据不完全统计,2018 年 9 月共计 9 家支付公司(含分公司)收到监管部门罚单,共计 523.6 万元,最大的一张罚单为 486.6 万元。据不完全统计,9 月接到央行罚单的支付 企业中,有机构今年已是多次上榜。
从央行官网看,目前持有支付许可证的机构为 238 家。在此前央行明确一段时间内原则上不颁发新的支付牌照后,持有支付许可证的机构近两年呈小幅下降之势。从公示的信息来看,已有 33 条关于已注销 许可机构的信息。除了合并等正常原因注销以外,也有机构因为不符合相关规定在续展中被监管部门作出摘牌决定。
(摘编自新京报《9 月多家支付机构被罚最高超四百万》2018-10-12,有改动)
7. 下列对材料相关内容的理解,正确的一项是
A. 移动支付作为我国金融业的一个新兴市场,由于多方参与者之间并未形成可持续、各方共赢的利益分配格局以及明晰的权责分担机制,造成业务拓展和竞争局限于低水平“跑马圈地”阶段。
B. 监管政策趋严导致了蚂蚁金服在 2017 年第四季度的税前利润环比大幅度下降和微信支付在对接新业务方面的谨慎。
C. 央行下发通知后,2018 年 9 月监管部门的罚单最大达 486.6 万元,有支付企业已多次上榜,是监管已成行业常态,行业合规要求不断升级的明证。
D. 持有支付许可证的机构近年呈逐年小幅下降之势,有合并的原因,也有机构因为不符合相关规定在续展中被监管部门摘牌的原因。
8. 下列对材料相关内容的概括和分析,不正确的一项是
A. 材料一从移动支付目前存在的无法律有效保护所存在的风险和支付行业标准不统一等问题,反映了移动支付风险监管的必要性。
B. 材料二分析了移动支付用户在使用过程中所面临的各种安全隐患,论证了共同打造可靠、安全的移动支付环境势在必行的需求。
C. 材料三运用图表简明扼要地介绍了第三方支付主要监管政策的出台及相关影响,展示了国家对于移动支付的监管力度在逐渐加强。
D. 材料四展示了央行《中国人民银行办公厅关于开展支付安全风险专项排查工作的通知》下发后的具体监管措施和处罚成果,从数据看严监管是目前的常态。
9. 请结合材料简要分析怎样为移动支付系上“安全带”。
【答案】7. C 8. D
9. ①完善法律法规,维护金融安全。②加大宣传力度,强化安全意识。③强化移动支付监管技术,严惩不法分子。④加强 APP 软件市场监管,创建安全支付环境。⑤加强金融平台监管,完善应急预案。
【解析】
【7题详解】
此题考核信息筛选和整合能力,主要对文章的内容和结构的综合分析能力。答题时要求明确具体的考核的要点,找准文章的对应位置,然后结合文章内容逐个判断正误,题中A 项,“造成业务拓展和竞争局限于低水平‘跑马圈地’阶段”,以偏概全,原文有多个条件①全国尚没有统一的移动支付行业标准②移动支付涉及环节比较多③多方参与者之间并未形成可持续、各方共赢的利益分配格局以及明晰的权责分担机制;B 项,“导致了” 错误,原文“可能在一定程度上受到了监管政策的影响,微信支付在对接新业务方面非常谨慎,也是为了回避监管风险”,“可能”变“已然”,微信是主动回避风险,也不是直接导致的;D 项,“持有支付许可证的机构近年呈逐年小幅下降之势”错误,和原文“持有支付许可证的机构近两年呈小幅下降之势”相比,表意已经发生改变,选项不合原文意思。故选C。
【8题详解】
此题考核信息筛选和整合能力,主要对文章的内容和结构的综合分析能力。答题时要求明确具体的考核的要点,找准文章的对应位置,然后结合文章内容逐个判断正误,题中D项,材料四并未展示了央行《中国人民银行办公厅关于开展支付安全风险专项排查工作的通知》下发后的具体监管措施。故选D。
【9题详解】
此题考核归纳内容要点的能力,答题时根据题干的要求先筛选主要的信息,然后对筛选的信息按照不同的角度进行整合,注意根据文中的重点在句子“目前只有符合《非金融机构支付服务管理办法》规定的机构方可获得支付业务许可证,开展支付业务。但事实上现实中一些没有取得支付业务许可证的机构也在开展支付业务”“但目前移动支付用户安全意识缺失,安全隐患大。由于网络金融监管的技术滞后,监管难的问题依旧存在,许多公共 WIFI 网络,会遭到恶意破坏及入侵,用户一旦连入该网络,在使用过程中便会被盗取个人信息。而 APP 软件自由泛滥”“央行下发《中国人民银行办公厅关于开展支 付安全风险专项排查工作的通知》”概括答题要点。
【点睛】归纳内容要点的题目,答题时根据题干的要求先筛选主要的信息,然后对筛选的信息按照不同的角度进行整合,筛选和整合时注意区分是局部还是综合信息筛选,然后找到具体的答题区位,摘取关键词语作答,重点注意相关段落的段首句和段尾句。

    下一页



位置:主页 > 学习资料 > 高中语文试题 >

相关文章


触屏版 电脑版

© 古诗词 wap.exam58.com