山西省大同市2020届高三学情调研测试语文试题及参考答案(3)
时间:2019-09-17
三.语言文字运用(20分)
阅读下面的文宇,完成17~19题。
台湾媒体新近提出一个名曰”语言癌”的概念,一时间应者甚众。”语言癌”这一新概 念、引起两岸媒休与学界的关注与热议,能够在短时间内迅速升温,乃因其在一定程度上 去中了命门所致。当表情包大面积代替词语表达.当音频和视频大范围代替文字表述,当 非规范的网络语言吞噬规范中文,当”西语”未加消化地侵入汉语,”语言癌”悄然生成、 蔓延,现代人无法用精准的中文表情达意。
台湾著名作家余光中认为,这和中文的”恶性西化”有很大关系,大家只顾学英文、 看翻译小说,不再看用字精简的中文经典,结果英文没学好,却把中文学坏了。化简为繁, 以拙代巧,加上电视、网络 ,遂将“讲病态中文”变成时尚。作家张晓风还分析
说,电视记者常在现场连线时拉高音调,吐出长串 、不知所云的话语,这种“腔调” 潜移默化感染到受众,“癌细胞”就一点点扩散了。这些分析无疑是切中肯綮的。也许有人 认为,( )。其实,在这一点上,两岸只是表现形式不同而已。咱们大陆这边的
电视节目”口水”也不少,“讲变态中文”在现实中更是常见,"英文没学好却把中文学坏 了”的例子 。
打造健廬环保的”绿色语言环境”,一方面,我们需要看到流行语中的健康新生词语,并及融入语言河海,丰富语言宝库;另一方面,我们也必须适时进行语言清污,对形形 色色的“语言癌细胞增生”梳理判别并加以 唯有如此,“语言癌”才会逐步治愈。
17.依次填入文中横线上的词语,全都恰当的一项是(3分)
A推波助澜 累赘 俯拾即是 遏止
B兴风作浪 繁杂 应接不暇 遏止
C兴风作浪’ 累赘 应接不暇 遏制
D.推波助澜 繁杂 俯拾即是 遏制
18. 下列填入文中括号内的语句,最协当的一项是(3分)
A.“语盲癌”的症状在大陆较为明显,台灣地区症状略轻。
B.“语盲癌”的症状在大陆略轻,台湾地区症状较为明显。
C.“语育癌”的症状在台湾地区较为明显,大陆症状略轻。
D.“语育癌”的症状在台湾地区略轻,大陆症状校为明显。
19. 文中画横线的句子有语病.下列修改最恰当的一项是(3分)
A. “语育癌”这一新槪念,弓I起两岸媒体与学界的热议与关注,能够在短时间内迅速 升温,乃因其在一定程度上击中了命门所致。
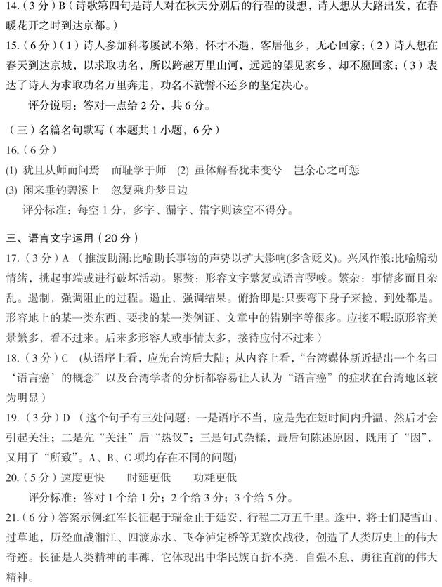
B.“语言癌”这一新概念,能够在短时间内迅速升温.引起两岸媒体与学界的关注与 热议,乃因其在一定程度上击中了命门所致。
C."语言癌”这一新概念,引起两岸媒体与学界的热议与关注,能够在短时间内迅速 升温,乃因其在一定程度上击中了命门。
D.“语言癌”这一新概念,能够在短时间内迅速升温.弓I起两岸媒体与学界的关注与 热议,乃因其在一定程度上击中了命门。
20.阅读下面这段文字,用四字短语概括5G阿络的特点,不超过20字。(5分)
在5G网络下,用户可以每秒钟下栽一部高清电影,它的峰值下栽速度可以达到20G/ 秒,未来我们只需要一个显示器就可以上网了 °随着技术的发展,5G可以为更多的应用 提供网络。5G网络可以用于无人驾驶、工业自动化等领域,这些领域要求在高速中保证及 时的信息传遢和及时反应,而5G网络能够达到1毫秒的时延,甚至更低,完全可以为高 速运行提供支持。5G网络可以让某些智能设备一周或者一个月进行一次充电,这将极大的 提高我们的使用体脸以及增加更多的设备到万物互联的大家庭。
21.某中学开展爱国主义教育活动,请你结合下图写一段解说词,介绍红军长征的大致经过和精神。要求表述准确,语言连贯,不超过120字。(6分)

四.写作(60分)
22.阅读下面的材料,根据要求写作。(60分)
我们为什么而奋斗,70年如一日:一腔热血赢得一场胜利,一个身影成就一段传奇, 一个名字铭记一种精神,两弹一星引爆一个时代,18个手印变革一种制度,两袖清风团结 一个民族,千万身躯捍卫家园平安,时刻坚守抗去病毒入侵,舍身忘我撑起民族脊梁。我 们永远铭记,正是这一个个奋斗的身影,成就了辉煌灿烂的七十年。未见春华,哪得秋实, 奋斗是通往梦想的通行证。
以上材料是中央广播电视总局为庆祝中华人民共和国成立70周年推出的宣传片《致敬 最美奋斗者》的片头语,它触发了你对青春和时代怎样的联想和思考?请据此写一篇文章, 表明你的观点,阐述你的看法。
要求:结合材料内容及含意,选好角度,确定立意,明确文体,自拟标题;不要套作, 不得抄袭,不得泄露个人信息;不少于800字。

阅读下面的文宇,完成17~19题。
台湾媒体新近提出一个名曰”语言癌”的概念,一时间应者甚众。”语言癌”这一新概 念、引起两岸媒休与学界的关注与热议,能够在短时间内迅速升温,乃因其在一定程度上 去中了命门所致。当表情包大面积代替词语表达.当音频和视频大范围代替文字表述,当 非规范的网络语言吞噬规范中文,当”西语”未加消化地侵入汉语,”语言癌”悄然生成、 蔓延,现代人无法用精准的中文表情达意。
台湾著名作家余光中认为,这和中文的”恶性西化”有很大关系,大家只顾学英文、 看翻译小说,不再看用字精简的中文经典,结果英文没学好,却把中文学坏了。化简为繁, 以拙代巧,加上电视、网络 ,遂将“讲病态中文”变成时尚。作家张晓风还分析
说,电视记者常在现场连线时拉高音调,吐出长串 、不知所云的话语,这种“腔调” 潜移默化感染到受众,“癌细胞”就一点点扩散了。这些分析无疑是切中肯綮的。也许有人 认为,( )。其实,在这一点上,两岸只是表现形式不同而已。咱们大陆这边的
电视节目”口水”也不少,“讲变态中文”在现实中更是常见,"英文没学好却把中文学坏 了”的例子 。
打造健廬环保的”绿色语言环境”,一方面,我们需要看到流行语中的健康新生词语,并及融入语言河海,丰富语言宝库;另一方面,我们也必须适时进行语言清污,对形形 色色的“语言癌细胞增生”梳理判别并加以 唯有如此,“语言癌”才会逐步治愈。
17.依次填入文中横线上的词语,全都恰当的一项是(3分)
A推波助澜 累赘 俯拾即是 遏止
B兴风作浪 繁杂 应接不暇 遏止
C兴风作浪’ 累赘 应接不暇 遏制
D.推波助澜 繁杂 俯拾即是 遏制
18. 下列填入文中括号内的语句,最协当的一项是(3分)
A.“语盲癌”的症状在大陆较为明显,台灣地区症状略轻。
B.“语盲癌”的症状在大陆略轻,台湾地区症状较为明显。
C.“语育癌”的症状在台湾地区较为明显,大陆症状略轻。
D.“语育癌”的症状在台湾地区略轻,大陆症状校为明显。
19. 文中画横线的句子有语病.下列修改最恰当的一项是(3分)
A. “语育癌”这一新槪念,弓I起两岸媒体与学界的热议与关注,能够在短时间内迅速 升温,乃因其在一定程度上击中了命门所致。
B.“语言癌”这一新概念,能够在短时间内迅速升温.引起两岸媒体与学界的关注与 热议,乃因其在一定程度上击中了命门所致。
C."语言癌”这一新概念,引起两岸媒体与学界的热议与关注,能够在短时间内迅速 升温,乃因其在一定程度上击中了命门。
D.“语言癌”这一新概念,能够在短时间内迅速升温.弓I起两岸媒体与学界的关注与 热议,乃因其在一定程度上击中了命门。
20.阅读下面这段文字,用四字短语概括5G阿络的特点,不超过20字。(5分)
在5G网络下,用户可以每秒钟下栽一部高清电影,它的峰值下栽速度可以达到20G/ 秒,未来我们只需要一个显示器就可以上网了 °随着技术的发展,5G可以为更多的应用 提供网络。5G网络可以用于无人驾驶、工业自动化等领域,这些领域要求在高速中保证及 时的信息传遢和及时反应,而5G网络能够达到1毫秒的时延,甚至更低,完全可以为高 速运行提供支持。5G网络可以让某些智能设备一周或者一个月进行一次充电,这将极大的 提高我们的使用体脸以及增加更多的设备到万物互联的大家庭。
21.某中学开展爱国主义教育活动,请你结合下图写一段解说词,介绍红军长征的大致经过和精神。要求表述准确,语言连贯,不超过120字。(6分)

四.写作(60分)
22.阅读下面的材料,根据要求写作。(60分)
我们为什么而奋斗,70年如一日:一腔热血赢得一场胜利,一个身影成就一段传奇, 一个名字铭记一种精神,两弹一星引爆一个时代,18个手印变革一种制度,两袖清风团结 一个民族,千万身躯捍卫家园平安,时刻坚守抗去病毒入侵,舍身忘我撑起民族脊梁。我 们永远铭记,正是这一个个奋斗的身影,成就了辉煌灿烂的七十年。未见春华,哪得秋实, 奋斗是通往梦想的通行证。
以上材料是中央广播电视总局为庆祝中华人民共和国成立70周年推出的宣传片《致敬 最美奋斗者》的片头语,它触发了你对青春和时代怎样的联想和思考?请据此写一篇文章, 表明你的观点,阐述你的看法。
要求:结合材料内容及含意,选好角度,确定立意,明确文体,自拟标题;不要套作, 不得抄袭,不得泄露个人信息;不少于800字。





