|
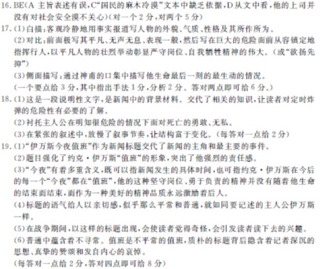
约克•伊万斯今夜值班 罗伯特•凯塞 在德国对英国狂轰滥炸的时候,人们很少有可能想起伊万斯,更不会在他那瘦削的胸艘上挂一枚奖幸,即使在他死后也不会。 他绝不会在一次在低沉的鼓声和嘶哑的喇叭声中进行的殡仪中接受人们的致敬,事实上,人们很可能不会为他举行葬礼。 战争打响之前,伊万斯没有做过任何足以使自己为人所知的事情。他在码头上干过活,那里尘土飞扬,对他的聛部很有影响。战争后期,为招暮新兵进行的体格检查并不十分严格,尽管如此,由于视力差和其他缺陷,人们拒绝他入伍。 然而,他尽管无声无息,却具有英雄的品格, 让我们继续讲伊万斯的故事吧。他死前成了一名防空民防人员。他接受了一年训 这一天夜间,约克•伊万斯值班。过去一个月中,他几乎每夜都要值班,因为每夜都有空袭警报。如果他还活着,那么,他日夜都得值班。现在,空袭随时都可能发生。 那天夜间11时,他打电话给民防指挥中心,报告说他看到远处有一处亮光。伊万斯的长官听说是伊万斯,就漫不经心地说,那是有人抽雪茄烟,不过烟火太亮罢了。 伊万斯守护在郊区某地一个公用电话间旁,敌人轰炸城区时,这里也挨过炸弹。当一枚大炸洋去下来时,他没有来得及离开。 这个炸弹没有爆炸,对此,伊万斯开始变高兴.炸烊是带着撕裂人神经的尖叫声落到地面上的,过了一小会儿,伊万斯想到他应当去看看这枚炸弹,看后,他才恍然大悟,原来,这不是哑弹。在受训期间,他看过不少图片和图表,他知道,这是一枚定时炸弹,而且是一牧大号的。 几分钟之后,他把这一切向上司作了报告。 “炸弹在哪里? “在街心花园里。”伊万斯答道。 上司命令说:“把无关的人赶走,把》近住宅里的人撖光,让行人不要靠近! “是,先生! 我们也许有必要在这里解释一下什么是定时炸弹, 首先,定时炸弹不像老式鱼雷那样,头部装有引信,只要有人用钳子把它拧掉就能使之失效。定时炸弹的结构复杂得多。它装有一个定时装置,其原理是用酸腐蚀金属。被腐蚀的金属板各处厚度不同,因而腐蚀的速度,可以定在一分钟到一个月之间。最后,当金属被穿造、酸液滴到雷酸汞引信上时,就会把炸弹引爆。 伊万斯遵照命令行事。在不到一小时内,他把附近几户人家撤走。在这以后,他坚守在岗位上疏导行人。 早上7时以前,行人不多。在这以后,上班的工人和各种行人成群结队而至,有的步行,有的骑自行车,有的乘汽车。 在连续遭到轰炸的地区,有这样一种荒唐的现象,那就是人们对可能造成严重伤亡的事情,反而非常好奇。 突然,伊万斯发现他一个人得干两个人的事。这枚炸弹落在两条街的交叉口上,使四个方向的行人受到威胁。 伊万斯想尽一切办法解决这个难题。他把炸弹后面100多码的地方用绳子拦了起 有数以百计的行人听到他说此处有定时炸弹,请走开,请走开。”他们走开了。 从这里路过的人中有一位是附近圣公会教堂的神甫。这位神甫描述了伊万斯生命最后一刻的最生动的情况。 神甫说他几乎完全没有必要用手指炸弹在哪里,炸弹就在他身后的草坪上。很明显,他了解这是多么危险。他的面色苍白、憔悴,但是,从他的声音中人们听不到丝毫的颤抖。我永远忘不掉这个场面:他吹哨子,呼喊着,要人们离开。从心理学的角度看,他像中世纪的麻风病人,呼喊着‘避开我,避开我!’ “我要他用绳子把大街拦起来,然后自己撤离。但是,他却对我说:‘我的任务是留在这里。请走开吧,不要给别人树立坏榜样。,于是,我只得走开,到电话间打电话向有关方面求助。” 9时10分,炸洋爆炸了,把地面炸了一个大坑,伊万斯连尸骨也没有留下。 (选自《西方新闻作品选读》) 16.下面对新闻有关内容的分析与鉴赏,最恰当的两项是(5分) A.本文是一篇新闻特写,写的是战争中的一个小人物的故事。平凡与伟大交织在这 B.作者运用目击者的视觉,记述约克•伊万斯在生死关头从容不迫、忠于职守的感人 事迹,增强了现场感和真实性,产生了很强的宣传效果。 C. D. E.“这天夜里”“夜里11时”“过了一小会儿”“几分钟后”“在不到一小时内”“早上7时以前”“9时10分”这些时间词语的使用,增强了紧迫感,使读者的心随作者的叙述而紧张起来。 17.作者用了哪些手法来突出约克•伊万斯这个人物的形象?请简要分析。(6分) 18.文章在写作的过程中,有一段介绍“定时炸弹”的文字,这段文字有什么作用?(6分) 19.标题是新闻的“眼睛”,本文的标题非常有特色,请赏枒本文的标题。(8分) 参考答案 16、BE
|




